Skip to content
标签
前端/性能优化
字数
460 字
阅读时间
2 分钟

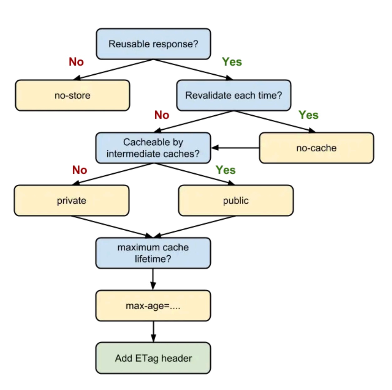
缓存可以减少网络 IO 消耗,提高访问速度。浏览器缓存是一种操作简单、效果显著的前端性能优化手段。

HTTP 缓存

强缓存

  • expires:绝对时间戳。比对客户端时间与 expires (服务器设置的时间戳),确认是否需要走缓存
  • cache-control 的 max-age: 相对的时间长度
  • s-maxage: 代理服务器缓存(CDN 缓存)
  • no-cache: 向服务器询确认资源是否过期
  • no-store: 直接向服务器发送请求,下载完整的响应

协商缓存

浏览器向服务器询问缓存信息,进而判断是重新发起请求、下载完整的响应还是从本地获取缓存的资源

  • Last-Modified: 服务器返回的文件最后修改的时间戳
  • ETag-If-None-Match: 服务器返回的一个标识

MemoryCache 内存缓存

Service Worker Cache

Service Worker 是一个独立于主线程之外的javascript进程,无法直接操作DOM。可以实现离线缓存,消息推送和网络代理等功能。 Service Worker 的生命周期包括 install、active、working 三个阶段。一旦 Service Worker 被install,它将始终存在,只会在 active 与 working 之间切换,除非我们主动终止它。这是它可以用来实现离线存储的重要先决条件。

存储

  • 缺点
    • 大小限制为4Kb
    • 同个域名的请求都会携带cookie,导致性能浪费

web storage

  • LocalStorage 持久化本地存储
  • SessionStorage 临时性本地存储,相同域名下的两个页面,在不同浏览器窗口下打开不共享

IndexedDB

运行在浏览器上的非关系型数据库

撰写